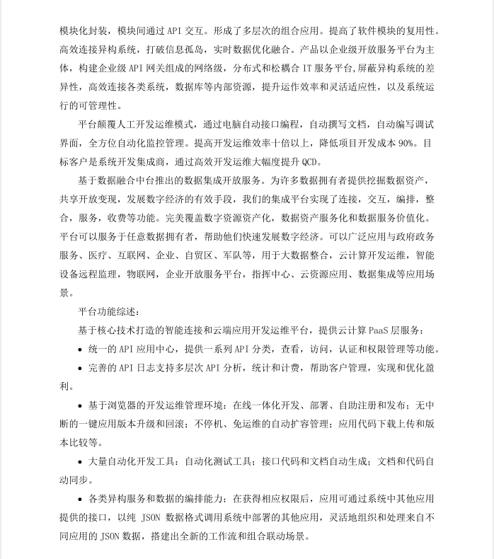
热门
北京
上海
广州
深圳
成都
西安
天津
武汉
海口
南京
0
1
2
3
4
5
6
7
8
9
10
11
12
13
14
15
16
17
18
19
20
21
22
23
24
25
26
27
28
0
3
3
A
1
3
3
B
2
3
3
C
3
3
3
C
4
4
3
C
5
4
3
F
6
4
3
H
7
4
3
H
8
4
3
H
9
4
3
L
10
4
3
M
11
4
3
S
12
4
3
T
13
4
3
W
14
5
3
X
15
5
3
B
16
5
2
B
17
5
4
F
18
5
4
L
19
5
4
N
20
5
4
N
21
5
4
P
22
5
4
Q
23
5
4
S
24
6
4
X
25
6
4
Z
26
6
5
L
27
6
5
B
28
6
5
D
请登录
注册
我的订单
我的浏览
我的收藏
客户服务
网站导航
◇
优惠活动
优惠券
积分商城
>
0
购物车
购物车中还没有商品,赶紧选购吧!
商品
店铺
启天
昭阳
400-896-9696
全部商品分类
台式电脑
>
笔记本与平板产品
>
服务器、存储及网络安全设备
>
外设与外围设备
>
智能设备与服务产品
>
会议产品
>
安防设备
>
IT服务
>
广播、电视、电影设备
>
机房辅助设备
>
智慧教育
>
智慧医疗
>
智慧解决方案
>
首页
IT终端设备
软件
IT服务外包
活动特价区
最新报价
IT应用解决方案
会议产品
软件
>
其他软件
系统运维服务
>
数据中台
条形条码
对比
收藏
(0)
分享
数据中台
商 城 价:
(降价通知)
市 场 价:
面议
累计评价
0
累计销量
0
配 送:
服 务:
由
四美达
发货并提供售后服务。
[ 快递:
¥
0.00 ]
可 用:
0 积分
数 量:
-
+
四美达
品 牌:
四美达
所在地:
福建 厦门市
在线客服
店内客服
联想台机、笔记本客服
联想打印机、服务器客服
系统集成方案客服
会议产品客服
软件产品客服
IT服务产品客服
其他产品客服
值班客服
相关分类
应用软件
系统软件
定制软件
其他软件
同类其他品牌
四美达
360
最新排行榜
新品
推荐
热销
1
启天M650-A382
¥
6999.00
2
昭阳K4e-ITLCA21195G7W416G51211CW2Q(黑)(BDRB)
¥
5999.00
3
智能会议电子桌牌YG-400DS
¥
4099.00
4
昭阳X7-14 IRH i7-13700H 14寸 16G 1t 集显 win11
¥
6999.00
5
联想LJ3803DN 黑白激光打印机
¥
2399.00
6
联想M7605D 黑白激光一体机
¥
1999.00
7
联想LJ2605D 自动双面打印机
¥
1099.00
8
联想LJ3303DN 黑白激光打印机
¥
2349.00
1
昭阳K4e-ITLCA21195G7W416G51211CW2Q(黑)(BDRB)
¥
5999.00
2
智能会议电子桌牌YG-400DS
¥
4099.00
3
ThinkSystem ST558 8*2.5背板 4210R*1 2*64G 4*2.4T SAS 10K 5350-8i 550w电源服务器
¥
29999.00
4
ThinkVision智慧互动大屏M1 Gen2 65英寸(M65PH2C)
¥
12000.00
5
开天M740ZP-577
¥
4200.00
6
启天M650-B076 I5-13500 16G 512G 无光驱 260W 云教室 Win11
¥
4399.00
7
开天M740Z P-570 FT-D2000 8G 512G 2G独显 DVDRW UOS试用版 260W
¥
5999.00
8
开天M90h G1t-D504
¥
4899.00
1
智能会议电子桌牌YG-400DS
¥
4099.00
2
联想开天23.8寸FHD高清商用显示器 MT524 G1e 分辨率1920x1080 三边无边框 广视角(3年保)
¥
780.00
3
昭阳X7-14 IRH i7-13700H 14寸 16G 1t 集显 win11
¥
6999.00
4
联想M7615DNA 黑白激光一体机
¥
2000.00
5
ThinkStation P368-B020:i5-12500,16G,512GBSSD,集成显卡,500W
¥
6500.00
6
联想(ThinkVision)S22e-24 21.45英寸纤薄窄边框显示器 HDMI+VGA接口
¥
750.00
7
联想激光打印机CS1831
¥
2099.00
8
联想LJ3803DN 黑白激光打印机
¥
2399.00
最近浏览
清空
WPSoffice2019for Linux 专用版办公软件V11FM一年服务 (教育随机授权)
¥
359.00
售出:
473
笔
理光/Ricoh DD2433C 速印机
¥
25000.00
售出:
0
笔
OKIOKI C831DN/C811DN 原装红色硒鼓
¥
1449.00
售出:
0
笔
联想拯救者Y7000P 2025 游戏笔记本电脑(i9-14900HX 16G 1T RTX5060 2.5K 240Hz 黑)
¥
9699.00
售出:
0
笔
统信UOS服务器操作系统软件V20 公安专版
¥
600.00
售出:
20
笔
app定制
面议
售出:
0
笔
联想激光打印机LJ2405
¥
1199.00
售出:
56
笔
开天N60z G1d-A003 兆芯KX-6000 8G 512G 集显 14寸
¥
7000.00
售出:
104
笔
ThinkVision 23.8吋TE24-20显示器
¥
999.00
售出:
2
笔
永中OFD版式软件V3.0 一年服务
¥
199.00
售出:
204
笔
商品详情
商品评论
商品名称:数据中台
商品编号:ECS002631
上架时间:2020-04-15 15:55:18
商品评价(0)
发表评论
100
%
好评率
好评
(100%)
中评
(0%)
差评
(0%)
全部
(0)
好评
(0)
中评
(0)
差评
(0)
猜你喜欢
换一组
统信UOS桌面操作系统软件V20
¥
499.00
去看看 >
360终端安全防护系统V10.0(单机版)FM三年服务(教育)
¥
199.00
去看看 >
WPS office 2019 for Linux专用版办公软件V11 FM三年服务(党政)
¥
500.00
去看看 >
银河麒麟
¥
499.00
去看看 >
开天M740ZP-577
¥
4200.00
去看看 >
福昕OFD版式办公套件软件(Linux版) V8.0 FM三年服务
¥
329.00
去看看 >
360终端安全防护系统V10.0(网络版) FM三年服务
¥
199.00
去看看 >
用户名:暂无
级 别:四美达经销商
我的订单
我的收藏
购物车
0
我的订单
优惠券
我的资产
我的足迹
我的收藏
邮箱订阅
订阅
展开
收缩
在线客服
联想台机、笔记本客服
联想打印机、服务器客服
系统集成方案客服
会议产品客服
软件产品客服
IT服务产品客服
其他产品客服
值班客服
电话:400-896-9696
隐藏
对比栏
1
您还可以继续添加
2
您还可以继续添加
3
您还可以继续添加
4
您还可以继续添加
清空对比栏
领取成功!感谢您的参与,祝您购物愉快~
本活动为概率性事件,不能保证所有客户成功领取优惠券
降价通知
一旦商品在30日内降价,您将收到邮件、短信和手机推送消息!通过手机客户端消息提醒,购买更便捷~
价格低于¥
时,通知我
手机号码:
邮箱地址:
*
×2
提示
X
去付款
继续购物
您已成功收藏该商品!
可以查看我的收藏。
您确定要将该商品从收藏夹中删除吗?
您确定要取消关注该品牌吗?